Key Takeaways
Technical SEO forms the fundamental backbone of any successful online presence, a truth amplified within the dynamic and competitive digital landscape of Malaysia. For businesses operating here, optimizing for local hosting, strategically selecting appropriate Top-Level Domains (TLDs) such as .com.my or .my, and ensuring robust mobile optimization are not merely best practices but critical necessities for reaching Malaysian audiences effectively. Furthermore, the advent of Generative Engine Optimization (GEO) underscores the increasing importance of structured data and clearly articulated content, preparing websites for enhanced visibility within AI-driven search environments. Ultimately, diligent and proactive indexing management, coupled with regular, comprehensive SEO audits, are indispensable for achieving and sustaining superior search performance and authority in the Malaysian market.
Unlocking Digital Visibility in Malaysia with Technical SEO
In the intricate world of digital marketing, Technical SEO serves as the unseen architect of online success. It encompasses the foundational optimizations that enable search engines to efficiently crawl, index, and rank a website, distinguishing it from the more visible aspects of content creation and keyword strategy. For businesses in Malaysia, understanding and implementing advanced technical SEO is not merely an advantage; it is a prerequisite for establishing a formidable online presence. The unique digital ecosystem of Malaysia, characterized by its diverse internet infrastructure, burgeoning e-commerce sector, and competitive market dynamics, demands a nuanced approach to technical optimization.
This article delves into the critical role of technical SEO within the Malaysian context, highlighting how foundational site health directly impacts visibility and user engagement. We will explore how these technical underpinnings are becoming increasingly vital in the era of AI SEO, or Generative Engine Optimization (GEO), where search engines leverage artificial intelligence to deliver more direct and synthesized answers. By mastering these technical elements, Malaysian businesses, digital marketers, and website owners can not only enhance their search engine rankings but also future-proof their digital strategies against evolving search algorithms and user behaviors. The objective is to provide expert-level insights and actionable recommendations to ensure your website is not just present, but prominently positioned, in Malaysia’s digital future.

The Core Pillars of Technical SEO (Global & Local Relevance)
Effective technical SEO is built upon several interconnected pillars, each crucial for ensuring a website is discoverable, accessible, and performant for both search engines and users. While these principles are globally applicable, their implementation often requires specific considerations within the Malaysian digital landscape.
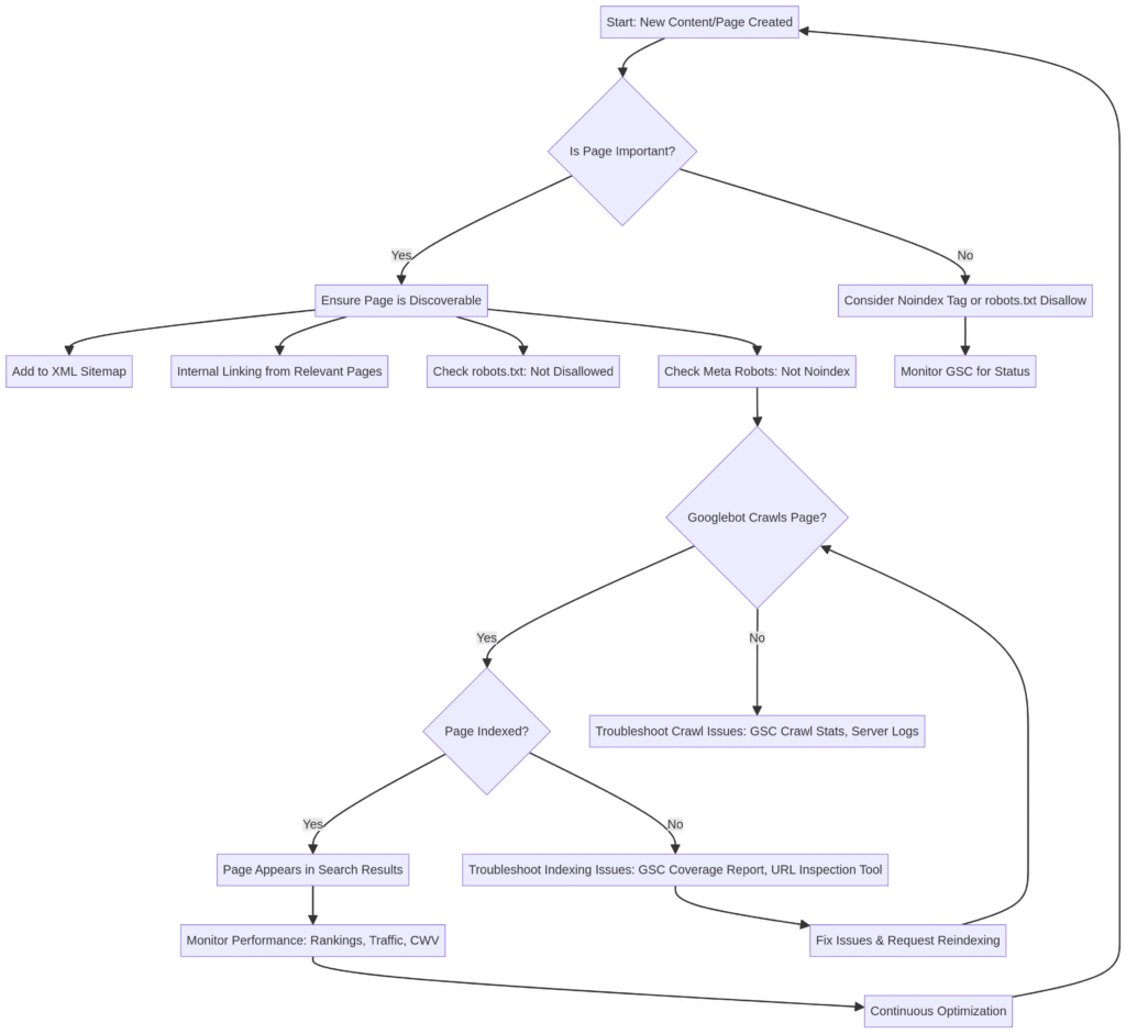
Crawlability: Ensuring Search Engines Find Your Content
Crawlability refers to the ability of search engine bots, such as Googlebot, to access and read the content on your website. If a search engine cannot crawl your pages, it cannot index them, rendering them invisible in search results. This foundational aspect of technical SEO dictates the very possibility of your content appearing online.
Key factors influencing crawlability include:
- Robots.txt: This file instructs search engine crawlers which pages or sections of your site they are allowed or disallowed to access. A misconfigured robots.txt can inadvertently block critical content from being crawled.
- XML Sitemaps: An XML sitemap acts as a roadmap for search engines, listing all the important pages on your site that you want to be crawled and indexed. It helps crawlers discover new content and understand your site’s structure, especially for large or complex websites.
- Internal Linking Structure: A robust internal linking strategy not only distributes ‘link equity’ across your site but also guides crawlers through your content. Pages with few or no internal links (orphan pages) are less likely to be discovered and crawled.
Malaysia-Specific Considerations: While the core principles remain, Malaysian websites must ensure their hosting infrastructure and Content Delivery Networks (CDNs) are optimized to facilitate efficient crawling. For instance, if a website’s server is geographically distant from Google’s crawling infrastructure or experiences frequent downtime, it can impede crawl efficiency. Utilizing local hosting providers or CDNs with points of presence in Malaysia can mitigate these issues, ensuring that crawlers can access content without unnecessary delays.
Indexing: Getting Your Content into Search Results
Indexing is the process by which search engines analyze and store information about your web pages in their vast databases. Once a page is indexed, it becomes eligible to appear in search results for relevant queries. Crawlability is a prerequisite for indexing; a page must be crawled before it can be indexed.
Common indexing issues that can prevent your content from appearing in search results include:
- “Discovered – currently not indexed” and “Crawled – currently not indexed”: These statuses in Google Search Console (GSC) indicate that Google is aware of your page but has chosen not to index it, often due to quality concerns, duplicate content, or perceived low value.
- Noindex Tags: A meta noindex tag in the HTML header or an X-Robots-Tag in the HTTP header explicitly tells search engines not to index a page. These are often used unintentionally on important pages.
- Canonicalization Problems: When multiple URLs serve the same or very similar content, search engines need a canonical tag to identify the preferred version. Incorrect canonicalization can lead to indexing issues and dilute ranking signals.
Google Search Console for Indexing: GSC is an indispensable tool for monitoring and troubleshooting indexing. The Coverage Report provides an overview of your site’s indexing status, highlighting errors, warnings, and excluded pages. The URL Inspection Tool allows you to check the indexing status of individual URLs, request indexing, and view how Google renders your page. Proactive monitoring of these reports is crucial for identifying and resolving indexing bottlenecks.
Malaysia-Specific Indexing Challenges: Websites targeting Malaysia might encounter unique indexing challenges related to server location, IP-based geo-blocking (if inadvertently implemented), or even specific local content policies that might affect how search engines perceive and index content. Ensuring that your website’s technical setup aligns with Google’s guidelines for international targeting is paramount.
Site Speed & Core Web Vitals (CWV): Performance for People and Bots
Site speed has long been a critical ranking factor, and its importance has been further amplified by Google’s emphasis on Core Web Vitals (CWV). CWV are a set of real-world, user-centric metrics that quantify key aspects of the user experience:
- Largest Contentful Paint (LCP): Measures loading performance. It should occur within 2.5 seconds of when the page first starts loading.
- Interaction to Next Paint (INP): Measures responsiveness. (Previously First Input Delay (FID)). It should be 200 milliseconds or less.
- Cumulative Layout Shift (CLS): Measures visual stability. It should maintain a CLS of 0.1 or less.
Impact on User Experience & SEO: Faster loading times and a stable visual experience directly correlate with lower bounce rates, higher engagement, and improved conversion rates. From an SEO perspective, sites that meet CWV thresholds are favored in search rankings, particularly on mobile devices. This is especially true in Malaysia, where internet speeds can vary, and users expect quick access to information.
Optimizing for Malaysian Audiences: The geographical proximity of your server to your target audience significantly impacts LCP. Local hosting in Malaysia can dramatically reduce latency, leading to faster load times for Malaysian users. Beyond hosting, image optimization (using modern formats like WebP, proper compression), efficient code (minimizing CSS and JavaScript), and leveraging browser caching are essential.
Mobile-Friendliness: A Must-Have in Mobile-First Malaysia
Malaysia is a mobile-first nation, with a vast majority of internet users accessing content via smartphones. This reality makes mobile-friendliness not just a recommendation but an absolute imperative for any website targeting the Malaysian market. Google’s mobile-first indexing means that the mobile version of your website is primarily used for indexing and ranking. If your mobile site is not optimized, your overall search performance will suffer.
Key aspects of mobile optimization include:
- Responsive Design: This approach ensures your website adapts seamlessly to any screen size, providing an optimal viewing experience across desktops, tablets, and smartphones.
- Adaptive Design: While similar, adaptive design serves different layouts based on detected screen sizes. Responsive design is generally preferred for its flexibility.
- Fast Loading on Mobile: Mobile users are particularly impatient. Optimizing images, leveraging AMP (Accelerated Mobile Pages) where appropriate, and ensuring efficient code delivery are crucial.
Testing Mobile-Friendliness: Google provides invaluable tools such as the Mobile-Friendly Test and the Mobile Usability report in Google Search Console to identify and rectify mobile-specific issues. Regular testing ensures your site delivers an excellent experience to the predominant mobile user base in Malaysia.
Malaysia-Specific Technical SEO Deep Dive
Beyond the universal principles of technical SEO, success in the Malaysian market necessitates a keen understanding of local nuances. These country-specific factors can significantly influence a website’s visibility and user engagement.
Domain Strategy: .com.my vs. .my vs. .com
The choice of domain extension is a powerful signal to both search engines and users regarding your target audience. For businesses operating in Malaysia, the decision between a generic Top-Level Domain (gTLD) like .com and country-code TLDs (ccTLDs) such as .com.my or .my is strategic.
- Local TLD Advantages: Domain extensions like .com.my and .my explicitly signal to Google that your website is intended for a Malaysian audience. Search engines often prioritize ccTLDs in local search results, providing a distinct advantage for businesses targeting the domestic market. This geotargeting signal is robust and helps in establishing local relevance and authority.
- Choosing the Right Domain: If your primary focus is the Malaysian market, a .com.my or .my domain is highly recommended. It instills trust among local users and strengthens your local SEO efforts. For businesses with international aspirations, a .com domain might be more suitable, but it would then require explicit geotargeting settings within Google Search Console to specify Malaysia as a target region. A hybrid approach, using a .com for global presence and a .com.my for a dedicated Malaysian version, can also be effective.
- Geotargeting in Google Search Console: For gTLDs, or if you have multiple language/region versions, using the International Targeting report in Google Search Console allows you to specify a target country. This helps Google understand your intended audience, ensuring your content is shown to the most relevant users.
Hosting Location & Server Performance
The physical location of your web server directly impacts the speed at which your website loads for your target audience. This is particularly crucial in Malaysia, where internet infrastructure can vary.
- The Latency Advantage: When a user in Malaysia requests your website, the data has to travel from your server to their device. If your server is located in, say, the United States, this journey introduces significant latency. Hosting your website on servers physically located within Malaysia can dramatically reduce this latency, leading to faster load times and an improved user experience for local visitors. This directly contributes to better Core Web Vitals scores and, consequently, improved search rankings.
- Choosing a Malaysian Host: When selecting a hosting provider, prioritize those with data centers in Malaysia. Key factors to consider include:
- Uptime Guarantees: Ensures your site is consistently available.
- Customer Support: Local support can be invaluable for quick issue resolution.
- CDN Integration: A Content Delivery Network with Malaysian points of presence can further accelerate content delivery by caching your website’s static assets closer to users.
- Scalability: The ability to handle traffic spikes, especially during promotional periods.
Multilingual SEO (Hreflang) for Malaysia’s Diverse Population
Malaysia is a multicultural nation with a rich linguistic tapestry, including English, Bahasa Melayu, Mandarin, and Tamil. For businesses targeting this diverse population, implementing multilingual SEO through hreflang tags is essential to serve content in the appropriate language and region.
- Addressing Language Diversity: If your website offers content in multiple languages to cater to different ethnic groups or preferences within Malaysia, hreflang tags inform search engines about these variations. This prevents duplicate content issues and ensures users are directed to the most relevant language version of your page.
- Implementing Hreflang Tags: Hreflang tags can be implemented in the HTML header, HTTP header, or within your XML sitemap. They specify the language (lang) and optionally the region (region) for each version of a page. For example, hreflang=”en-MY” for English content targeting Malaysia, and hreflang=”ms-MY” for Bahasa Melayu content targeting Malaysia.
- Common Hreflang Mistakes to Avoid: Incorrect implementation can lead to hreflang tags being ignored or even causing indexing issues. Common errors include missing reciprocal links (each page must link back to all its alternate versions), incorrect language/region codes, and using hreflang for pages that are not true equivalents. Regular auditing of hreflang implementation is crucial to ensure its effectiveness.
can capture the interest of businesses facing technical challenges. These offers provide immediate value and serve as a gateway to further engagement. - Case Studies: Showcase the real-world impact of effective technical SEO. Highlight success stories of Malaysian brands that have achieved significant improvements in rankings, traffic, and conversions through technical optimizations. Quantifiable results resonate strongly with potential clients.
- Consultation Offer: Conclude with a clear invitation for readers to connect for expert guidance. Position your team as the authoritative solution providers for complex technical SEO and GEO challenges in the Malaysian market. This direct approach converts informed readers into qualified leads.
Mastering Technical SEO for Malaysia’s Digital Future
In an increasingly competitive and AI-driven digital landscape, mastering technical SEO is no longer optional for Malaysian businesses; it is a strategic imperative. From ensuring optimal crawlability and indexing to delivering lightning-fast, mobile-friendly experiences, the technical foundations of your website dictate its ability to thrive online. Furthermore, embracing Generative Engine Optimization (GEO) through structured data and clear content architecture will be paramount for securing visibility in the evolving AI-powered search environment.
By prioritizing these technical aspects, Malaysian businesses can build a robust digital presence that not only ranks higher in traditional search results but also stands out in the generative answers of tomorrow. The journey to digital dominance in Malaysia begins with a technically sound website, ready to be discovered, understood, and trusted by both search engines and users.
Frequently Asked Questions (FAQ)
What is the most critical technical SEO factor for businesses targeting Malaysia?
While all technical SEO factors are important, site speed and mobile-friendliness are arguably the most critical for Malaysia. With a high mobile penetration rate and varying internet speeds, a fast, responsive website ensures a positive user experience and better rankings. Local hosting significantly contributes to this by reducing latency for Malaysian users.
How does a .com.my domain help with local SEO in Malaysia?
A .com.my or .my domain extension provides a strong geographical signal to search engines like Google, indicating that your website is highly relevant to users in Malaysia. This can give you a competitive edge in local search results compared to a generic .com domain, especially when combined with other local SEO strategies.
What is Generative Engine Optimization (GEO) and why is it important for technical SEO?
Generative Engine Optimization (GEO), also known as AI SEO or Answer Engine Optimization, focuses on optimizing content to be easily understood and cited by AI-powered search engines and large language models (LLMs). For technical SEO, this means ensuring your site has robust structured data (schema markup), clear content structure, and a trustworthy infrastructure. These technical elements help AI systems accurately extract and present your information in generative search results, boosting your visibility in the evolving search landscape.
My website is not indexing in Google Search Console. What should I check first?
If your website isn’t indexing, start by checking your Google Search Console (GSC) Coverage Report for errors. Look for issues like “Discovered – currently not indexed” or “Crawled – currently not indexed.” Also, verify your robots.txt file isn’t blocking important pages and ensure you don’t have noindex meta tags on pages you want indexed. Use the URL Inspection Tool in GSC to test specific URLs for indexing problems.
How often should I perform a technical SEO audit for my Malaysian website?
The frequency of technical SEO audits depends on your website’s size, complexity, and how often it’s updated. For most businesses, a comprehensive technical SEO audit should be performed at least once a year. However, for larger websites or those undergoing frequent changes, quarterly or even monthly mini-audits focusing on critical areas like crawlability, indexing, and site speed are recommended. Regular monitoring through Google Search Console is also crucial for ongoing health checks.




